FAIR Testing Resource Vocabulary (FTR)¶
Definition¶
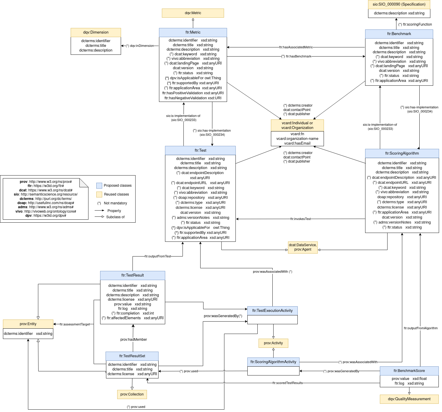
The FAIR Testing Resource Vocabulary (FTR) is an ontology created to describe the results of FAIR Assessment in a consistent, machine-readable way. Its purpose is to help different FAIR assessment tools communicate the same language for transparency and reusability.
FTR is the application profile of the assessment components, acting as a reference model that extends W3C standards such as DCAT, DQV, PROV, and others to describe the different assessment components, such as:
Test: Service, formed by an API and associated piece of code that implements a Metric, and is executed (by a FAIR assessment tool), retrieving a particular and standardised result.
TestResult: Output of running a test over a resource. A test result should also contain provenance metadata about the process followed to create it.
TestResultis represented as an extension ofprov:Entity. A test result points to the corresponding test through theftr:outputFromTestproperty.TestResultSet: A set of FAIR test results, together with their respective metadata. Common metadata may describe the set. For example, if all results were run by a request to the same API.
TestExecutionActivity: The action carried out by an agent
calling an API in which a test (or set of tests) was run. The result
of this activity is either a TestResult or a TestResultSet.
Metric: Narrative domain-agnostic description that a Test must wholly implement.
Benchmark: Community-specific groupings of a set of Metrics that provide a narrative describing how that community defines FAIR for assessment purposes.
ScoringAlgorithm: Piece of code that contextualises the sum of all test results for a given benchmark into a final quantitative assessment result.
ScoringAlgorithmActivity: The action carried out by an agent calling an API in which a
ScoringAlgorithmwas executed. The result of this activity is aBenchmarkScore.BenchmarkScore: Output of a Scoring Algorithm over a resource, generating the final score and guidance for the whole assessment.
Specification¶
The full FAIR Testing Resource Vocabulary (FTR) 1.2.0 is specified here: https://w3id.org/ftr/1.2.0
You can also explore the GitHub repository for additional content: https://github.com/OSTrails/FAIR_assessment_output_specification/
FAIR assessment validation¶
FTR also includes ShEX and SHACL files for the different assessment components, allowing you to validate your FTR records against this representation using any RDF validator tool, such as rudof.